开云官方,开云网址,开云网站,开云开户,开云电子

欢迎莅临开云!
服务热线 400-602-0999
资讯中心行业新闻AEC-Q | 浅谈激光雷达光电组件的车规可靠性认证
AEC-Q | 浅谈激光雷达光电组件的车规可靠性认证
发布时间:2022-08-08浏览次数:20423

01  市场背景

        随着科技水平的快速发展,5G时代来临,汽车的自动驾驶功能已经越来越广泛地被运用在实际生活中。

 

        激光雷达以其具备高精度和高适用性、高环境感知力作为自动驾驶和高级驾驶辅助系统的核心硬件之一,也迎来了发展新机遇。据相关数据显示,激光雷达整体市场正在迎来高速发展,预计2023年全球搭载激光雷达的车辆就将突破30万台,2025年全球市场规模将达到135.4亿美元(约合870亿元人民币),前景十分可期。

激光雷达“点云”图

资料来源:搜狐汽车,长江证券研究所

 

02  激光雷达光电组件

        激光雷达主要包括激光发射、扫描系统、激光接收和信息处理四大系统。激光发射和激光接收是激光雷达的光电组件部分。

 

        其中发射模块中的激光器发出脉冲激光,通过光束控制器、发射光学系统,将激光照射至目标物体,常见的激光发射器包括边发射激光器(Edge Emitting Laser,EEL)、垂直腔面发射激光器(Vertical Cavity Surface Emitting Laser,VCSEL)。

 

        而接收系统将目标物体反射回来的激光转化为接收信号,主要包括雪崩二极管(Avalanche Photo-Diode,APD)、单光子雪崩二极管(Single Photon Avalanche Diode,SPAD)、硅光电倍增管(Silicon photomultiplier,SiPM)。

激光雷达结构拆分

资料来源:麦姆斯,长江证券研究所

808nm VCSEL Diodes(2-10W)_

新亮光子(brightphoton.cn)

 

雪崩二极管(APD)_

光传感器_滨松(hamamatsu.com.cn)

 

03  车规AEC-Q可靠性的要求

        基于激光雷达在汽车中的应用场景和汽车自身的高可靠性要求,激光雷达及其组件要进入车用供应链,必须通过严苛的可靠性验证。

 

        AEC-Q102是公认、通用的光电半导体国际可靠性验证标准,可为相关产品提供全面详尽的验证方案。

 

        中国是全球最大的新能源汽车市场,新能源汽车产品力的不断提升,促使产业供应链不断重塑优化,给国内的激光雷达产业带来了新的机遇。而激光雷达的核心光电部件(激光器、探测器)的车规验证是证明质量与可靠性的重要手段。

 

        AEC-Q102验证可有效解决国产元器件不敢用、怎么用的问题,帮助其扎根车规供应链。

 

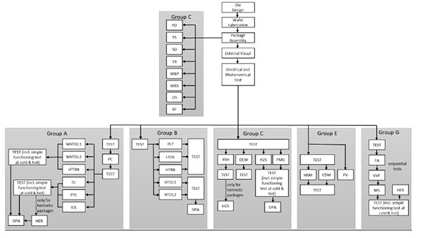
        AEC-Q102中对激光雷达组件的可靠性要求主要分为环境应力加速试验、加速寿命模拟试验、封装完整性测试、电气特性验证试验、腔封装完整性验证试验。试验要求零失效,且只有通过相对应的标准规定的全部测试项目,供应商才能声称该产品通过了相应的AEC-Q认证。

AEC-Q102流程图

来源:AEC-Q102 Rev A标准

 

04  技术难点

        近年来激光雷达光电组件厂商在国内市场逐渐涌现,元器件的制造技术和结构设计不断更新,给元器件验证技术手段的带来了新要求。

 

        当前对于激光雷达组件的AEC-Q102中环境应力和寿命试验,主要存在批次或批量性验证一致性、施加应力过程监控、应力条件达不到标准或器件故障模型的要求、标准条款适用性解读等问题。例如VCSEL的短脉冲加电试验、APD光照下HTRB、应力后功能验证问题。

 

        开云是国内第一家完成激光发射器、探测器全套AEC-Q102车规认证的第三方检测机构,具备APD、VCSEL、PLD等批次性验证试验能力,能实现对APD等器件全过程雪崩电流的监控以及光照下的HTRB试验能力。在人才队伍上,形成以博士、专家为核心的车规验证团队,具备国内最权威的车规标准解读能力和试验能力,能够提供一站式车规认证方案。

开云官方